首页 - 行业信息 - 正文
政策动态|新版分布式光伏发电开发建设管理办法发布!5月1日前并网执行老政策!
来源: 东莞市电力行业协会发布时间: 2025-02-19

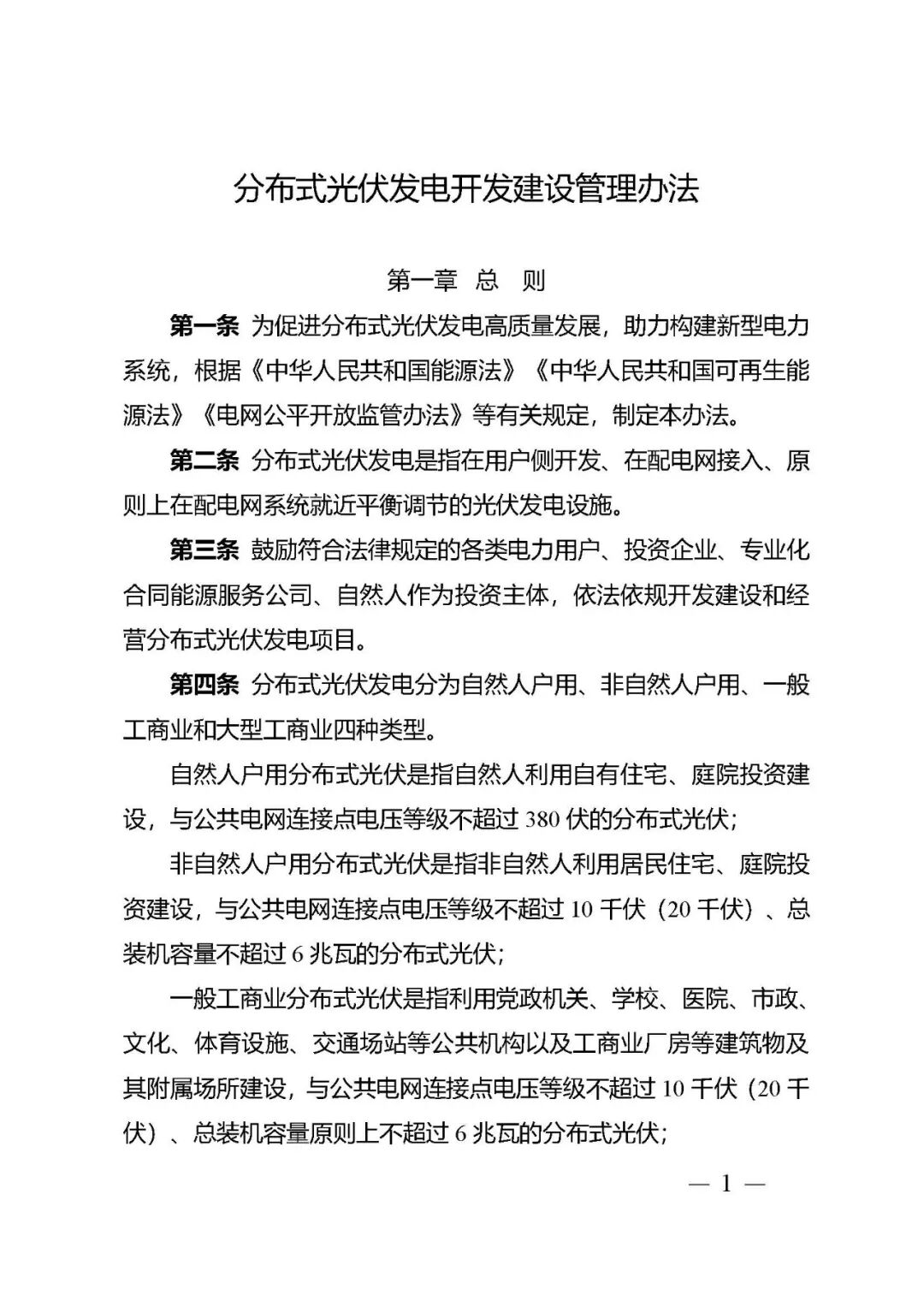
近日,国家能源局修订印发《分布式光伏发电开发建设管理办法》(以下简称《管理办法》),旨在进一步促进分布式光伏发电健康可持续发展。现就《管理办法》的修订背景、指导思想和修订原则、主要内容等方面进行解读。

管理办法自发布之日起施行,有效期五年。《分布式光伏发电项目管理暂行办法》(国能新能〔2013〕433号)同时废止。

对于本办法发布之日前已备案且于2025年5月1日前并网投产的分布式光伏发电项目,仍按原有政策执行。

1、适用范围

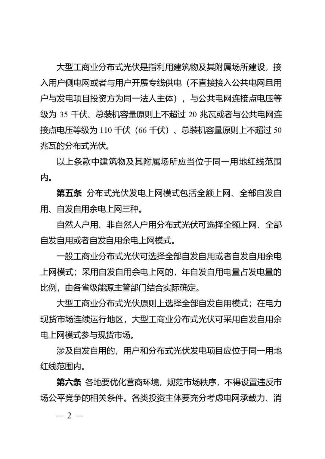
分布式光伏发电分为自然人户用、非自然人户用、一般工商业和大型工商业四种类型。

2、上网模式

分布式光伏发电上网模式包括全额上网、全部自发自用、自发自用余电上网三种。

自然人户用、非自然人户用分布式光伏可选择全额上网、全部自发自用或者自发自用余电上网模式。

一般工商业分布式光伏可选择全部自发自用或者自发自用余电上网模式;大型工商业分布式光伏原则上选择全部自发自用模式;在电力现货市场连续运行地区,大型工商业分布式光伏可采用自发自用余电上网模式参与现货市场。

3、备案管理

分布式光伏发电项目应当按照“谁投资、谁备案”的原则确定备案主体。自然人户用分布式光伏发电项目由自然人选择备案方式,非自然人户用、一般工商业、大型工商业分布式光伏发电项目由投资主体备案。

非自然人投资开发建设的分布式光伏发电项目不得以自然人名义备案,本办法印发前已由自然人备案的,可不作备案主体变更,仍按原备案项目类型管理。

分布式光伏发电项目的备案信息应当包括项目名称、投资主体、建设地点、项目类型、建设规模、上网模式等。

对于非自然人户用分布式光伏,允许合并备案并分别接入电网。合并备案需满足以下条件:投资主体相同、备案机关相同、单个项目的建设场所、规模及内容明确。其余情况不得将分布式光伏发电项目合并备案。

4、建设管理

分布式光伏发电项目投资主体应当做好选址工作,并及时向电网企业提交并网申请,取得电网企业并网意见后方可开工建设。

分布式光伏发电项目投资主体利用非自有场所建设分布式光伏发电的,应当与建设场所所有权人签订使用或者租用协议。

5、电网接入

电网企业应当公平无歧视地向分布式光伏发电项目投资主体提供电网接入服务,不得从事下列行为:

  • 无正当理由拒绝项目投资主体提出的接入申请,或者拖延接入系统;

  • 拒绝向项目投资主体提供接入电网须知晓的配电网络的接入位置、可用容量、实际使用容量、出线方式、可用间隔数量等必要信息;

  • 对符合国家要求建设的发电设施,除保证电网和设备安全运行的必要技术要求外,接入适用的技术要求高于国家和行业技术标准、规范;

  • 违规收取不合理服务费用;

  • 其他违反电网公平开放的行为。

自然人户用分布式光伏发电项目由电网企业免费提供接入系统相关方案,其他类型的分布式光伏发电项目应当开展接入系统设计工作,鼓励非自然人户用分布式光伏以集中汇流方式接入电网。

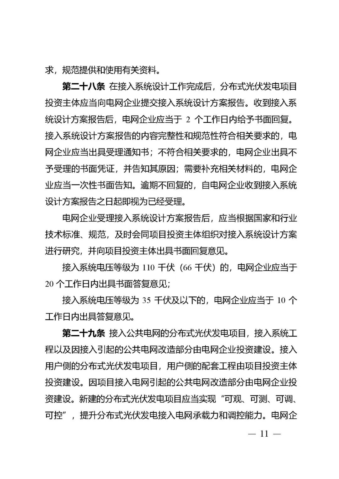
接入公共电网的分布式光伏发电项目,接入系统工程以及因接入引起的公共电网改造部分由电网企业投资建设。

接入用户侧的分布式光伏发电项目,用户侧的配套工程由项目投资主体投资建设。

因项目接入电网引起的公共电网改造部分由电网企业投资建设。
6、运行管理

分布式光伏发电项目投运后,分布式光伏发电项目投资主体可自行或者委托专业化运维公司等第三方作为运维管理责任单位

项目投资主体可根据电力用户负荷、自身经营状况等情况,按照规定变更上网模式一次。
以下为政策原文:

@珠海市电力行业协会